业务范围

危险与可操作性研究

HAZOP(Hazard and Operability Analysis)即危险与可操作性分析,是一种用于辨识设计缺陷、工艺过程危害及操作性问题的结构化分析方法,方法的本质就是通过一系列的会议对工艺图纸和操作规程进行分析。在这个过程中,由各专业人员组成的分析组按规定的方式系统地研究每一个单元(即分析节点),分析偏离设计工艺条件的偏差所导致的危害和可操作性问题,确定危害事件的风险等级,并提出消减风险的安全补偿措施。

HAZOP分析组分析每个工艺单元或操作步骤,识别出那些具有潜在危害的偏差,这些偏差通过引导词引出,使用引导词的一个目的就是为了保证对所有工艺参数的偏差都进行分析,并分析它们的可能原因、后果和已有安全保护措施等,同时提出应该采取的安全保护措施。

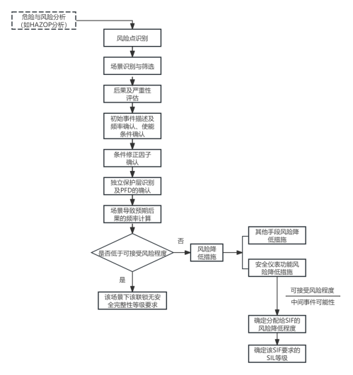
保护层分析(LOPA)是在定性危害分析的基础上,进一步评估保护层的有效性,并进行风险决策的系统方法,是基于事故场景的一种半定量分析方法,其主要目的是确定是否有足够的保护层使风险降低到可接受标准。通常使用初始事件频率、后果严重程度和独立保护层(IPL)失效频率的数量级大小来近似表征场景的风险。

安全完整性等级(SIL)评估方法目前有三种:矩阵法、风险图法、保护层分析法。其中保护层分析(LOPA)相对于矩阵法和风险图法具有如下优势:

分析结果可以帮助组织决定操作、维护以及相关培训的重点防护措施。

1、基于事故场景,分析更有针对性;

2、系统性梳理保护措施,可以确定工艺过程是否有足够的保护层;

3、为每个独立保护层提供了更清楚的功能要求;

4、可以辨识出需要额外保护措施的场景;

定量风险分析(QRA)是通过数学模型量化评估潜在危险发生概率及后果的技术,其核心计算公式为风险值=事故发生可能性×事故后果。该方法通过设备失效频率计算、事故后果模拟等手段,生成个人风险等高线和社会风险F-N曲线两类评价指标,为安全距离确定、应急预案编制提供依据。


QRA在化工、能源等领域应用广泛,采用专业软件开展泄漏、火灾等事故的三维动态模拟。根据安监总局令第40号要求,危险化学品重大危险源必须采用QRA进行安全评估。随着证据理论等新方法的引入,QRA在解决复杂系统不确定性问题上展现出更高适应性 。

HSE(Health, Safety, Environment)管理咨询是以“人员健康、安全生产、环境保护”为核心目标的系统化管理提升服务,旨在帮助企业建立符合国家法律法规、行业标准及国际先进理念的 HSE 管理体系。通过系统诊断企业现有管理现状,识别制度缺陷、管理薄弱点和执行风险,从组织架构、制度流程、责任落实、风险控制及持续改进等多个维度,全面提升企业 HSE 管理水平。

在咨询过程中,通常结合企业所属行业特点(如油气、化工、能源、工程建设等),对相关法律法规、标准规范进行系统梳理,明确企业适用的合规要求,避免因认知不足导致的违法违规风险。同时,通过文件评审、现场调研、人员访谈等方式,对企业 HSE 管理制度、操作规程、风险辨识、隐患排查、应急管理及培训体系进行深入分析,形成客观、可落地的改进建议。

HSE 管理咨询不仅关注“制度是否健全”,更强调“制度是否真正落地执行”。通过协助企业明确各级人员的 HSE 职责,建立从管理层到一线员工的责任链条,推动安全管理由“被动应付”向“主动防控”转变。最终帮助企业实现安全风险可控、事故发生率下降、员工安全意识显著提升,为企业可持续发展提供坚实保障。

长输管道工程具有线路长、点多面广、作业环境复杂、交叉施工频繁等特点,一旦发生事故,往往影响范围广、后果严重。因此,实施全过程、专业化的 HSE 监督管理,是保障工程安全、质量和进度的重要手段。

长输管道工程 HSE 监督管理服务,通常覆盖项目的设计、施工准备、施工实施、试压投产等全过程。通过建立项目级 HSE 管理体系,明确建设单位、监理单位、施工单位及分包单位的安全责任,确保安全管理要求层层落实。监督内容包括但不限于施工方案安全审查、危险作业审批、人员资质与培训核查、施工现场安全检查、重大风险点旁站监督等。

在实际监督过程中,重点关注高风险作业环节,如沟槽开挖与回填、管道吊装、焊接作业、定向钻穿越、受限空间作业及临时用电等。通过现场巡查、隐患整改闭环管理和安全技术交底监督,及时发现并纠正不安全行为和不符合项,防止事故苗头演变为实际事故。

通过专业化、独立性的 HSE 监督管理,可有效提升项目整体安全管理水平,减少人为失误和管理漏洞,确保长输管道工程在符合法规和标准要求的前提下安全、有序推进。

长输管道现场监督管理是 HSE 管理在施工一线的具体体现,重点在于对施工现场安全行为和作业过程进行实时监督与纠偏。该服务以“预防为主、过程控制”为原则,通过常态化驻场或巡查方式,保障现场作业始终处于受控状态。

现场监督人员通常具备丰富的工程经验和专业背景,能够快速识别施工过程中的典型风险点和违章行为。在监督过程中,围绕人员、设备、环境和管理四个方面开展工作:一是核查作业人员是否具备相应资质,是否经过安全教育和技术交底;二是检查机械设备、工器具及防护用品的完好性和合规性;三是关注施工环境变化,如地质条件、气象因素、周边风险源等;四是监督施工单位安全管理制度和作业许可制度的执行情况。

现场监督不仅是“检查问题”,更强调“指导改进”。通过与施工班组的沟通交流,及时进行风险提示和安全提醒,帮助一线人员正确理解安全要求,减少因经验不足或侥幸心理导致的事故发生。同时,对发现的问题形成书面记录,督促责任单位限期整改并复查,形成闭环管理。

通过持续、专业的现场监督管理,可显著提升施工现场安全文明水平,降低事故发生概率,为长输管道工程的安全建设提供有力保障。

消防培训是企业安全生产培训体系中的重要组成部分,旨在提升员工的消防安全意识和初期火灾处置能力,最大限度减少火灾事故对人员生命和财产造成的损失。该培训内容紧密结合企业生产特点和火灾风险实际,具有很强的针对性和实用性。

培训通常从消防法律法规和企业消防管理要求入手,使参训人员明确消防安全责任和基本义务。在此基础上,系统讲解火灾的成因与发展规律、常见火灾类型及其危险特性,帮助员工理解“火灾为何发生、如何蔓延、如何控制”。同时,重点介绍企业常见消防设施和器材的种类、适用范围及正确使用方法。

在实践环节,通过现场演示和实操演练,让员工亲自操作灭火器、消火栓等消防器材,掌握正确的使用步骤和注意事项。针对可能发生的典型火灾场景,组织应急疏散和逃生演练,提高员工在紧急情况下的反应速度和协同能力。

通过系统的消防培训,能够有效提升员工的火灾防范意识和自救互救能力,使“人人懂消防、人人会应急”成为企业安全文化的重要组成部分。

急救技术技能培训以“黄金时间内挽救生命”为核心目标,重点提升员工在突发伤害和急症情况下的现场应急处置能力。该培训对于高风险行业、工程施工现场及人员密集场所尤为重要。

培训内容通常涵盖常见工伤事故和突发疾病的识别与处置原则,如外伤出血、骨折、烧烫伤、触电、中毒、心肺骤停等。通过系统讲解急救的基本理念和操作流程,使参训人员了解“什么时候可以施救、什么时候必须等待专业救援”,避免因不当操作造成二次伤害。

在技能训练环节,重点开展心肺复苏(CPR)、自动体外除颤器(AED)使用、止血包扎、固定搬运等实操训练。通过反复演练,帮助学员形成肌肉记忆,确保在紧急情况下能够冷静、规范地实施急救措施。

急救技术技能培训不仅提升个人能力,更增强团队协作和整体应急水平。通过培训,企业可有效降低事故伤亡后果,提高对突发事件的整体处置能力。

应急处理能力培训旨在全面提升企业和员工面对突发事故和异常事件时的组织协调、快速反应和科学处置能力。该培训以企业实际风险为基础,紧密结合应急预案和岗位职责开展。

培训内容通常包括突发事件类型分析、应急响应流程、信息报告与沟通机制、现场处置要点以及应急资源调配等。通过案例分析,帮助参训人员理解事故发展过程和处置关键点,避免在真实事件中出现指挥混乱或处置失当的问题。

在培训过程中,往往结合桌面推演或情景模拟演练,让参训人员代入不同角色,体验从事件发现、启动应急响应到后期处置和恢复的全过程。这种方式有助于检验应急预案的可操作性,也能暴露组织协调和资源配置方面的不足。

通过系统的应急处理能力培训,企业可显著提升整体应急管理水平,使应急处置由“临时应付”转变为“有序、高效、可控”。

职业健康知识培训以预防职业病和保障员工身心健康为目标,是企业履行职业健康主体责任的重要举措。该培训结合企业生产工艺和作业环境特点,系统讲解职业危害因素及其防控措施。

培训内容通常包括职业健康法律法规、职业病危害因素识别(如粉尘、噪声、有毒有害物质、高温等)、职业病防护原则以及个体防护用品的正确使用方法。通过通俗易懂的方式,使员工了解长期暴露于职业危害环境可能带来的健康风险。

同时,培训还强调员工自我保护意识的培养,指导员工正确进行职业健康自检和异常情况报告,避免“小问题拖成大隐患”。结合典型案例分析,增强员工对职业健康问题的重视程度。

通过持续开展职业健康知识培训,有助于降低职业病发生率,提升员工健康水平,增强企业凝聚力和社会责任形象。

全员安全素质能力提升培训以“安全意识普及 + 行为能力提升”为核心,面向企业全体员工开展系统化安全教育。该培训强调安全不仅是管理层或安全部门的责任,而是每一名员工的共同义务。

培训内容覆盖安全生产法律法规、企业安全管理制度、岗位安全风险及典型事故案例分析等。通过案例讲解,让员工深刻认识违章行为和风险忽视可能带来的严重后果,从思想层面筑牢安全防线。

在能力提升方面,重点培养员工风险识别能力和规范操作意识,使其能够在日常工作中主动发现问题、规避风险。通过互动式培训和情景讨论,增强员工参与感,推动安全理念内化于心、外化于行。

通过持续推进全员安全素质能力提升培训,可逐步形成良好的安全文化氛围,实现由“要我安全”向“我要安全”的转变。

危险化学品企业专项诊断评估是一项针对高风险行业开展的系统性安全评估服务,旨在全面识别企业在生产、储存、运输及管理过程中的安全风险和薄弱环节。

评估通常从法律合规性、工艺安全、设备设施、安全管理、应急管理等多个维度展开。通过文件审查、现场检查、人员访谈和数据分析,系统识别重大危险源和潜在事故风险。

在评估过程中,重点关注工艺参数控制、联锁保护措施、设备完整性管理以及危险作业管理等关键环节。评估结果以问题清单和整改建议的形式呈现,帮助企业明确整改方向和优先级。

通过专项诊断评估,企业可全面掌握自身安全管理现状,有针对性地制定改进措施,降低重大事故发生概率。

应急预案编制与审核服务旨在帮助企业建立科学、规范、可操作的应急管理文件体系,以应对各类突发事故和异常事件。

在编制阶段,通常结合企业风险辨识结果和实际生产特点,明确应急组织结构、职责分工、响应流程和处置措施,确保预案与企业实际高度匹配。通过与相关人员充分沟通,提高预案的可执行性。

在审核阶段,从法规符合性、逻辑完整性和实操可行性等方面,对现有应急预案进行系统评估,提出修改和完善建议,避免“纸面预案、无法执行”的问题。

通过专业的预案编制与审核,可显著提升企业应急管理水平,为突发事件处置提供清晰、有效的行动指南。

风险管控与隐患排查双控体系是当前安全生产管理的重要基础性工作,强调“关口前移、源头治理”。该体系通过对风险进行分级管控,对隐患进行动态排查和闭环治理,实现安全风险的持续受控。

在体系建设过程中,首先对企业生产活动进行全面风险辨识与评估,明确各类风险等级和管控措施,落实到具体岗位和人员。同时,建立隐患排查治理制度,明确排查频次、责任主体和整改要求。

在评估阶段,通过对双控体系运行效果进行检查和分析,评估风险管控措施的有效性和隐患治理的闭环程度,发现制度执行中的不足,并提出改进建议。

通过双控体系建设与评估,企业可实现安全管理的系统化、规范化和常态化,有效防范和遏制各类生产安全事故的发生。

联系我们


邮编:100029

联系人:任经理

电话:17301318230

地址:北京市朝阳区小关东里10号院9号楼四层408室